Some help with Blood test results and breast pain

ztm88

New Member
Hey everybody, I have been dealing with a small amount of pain in my nipples, it's not totally uncomfortable but I do notice it. I have a bit of pre-existing gyno as well. I am 27 years old, and have used PH's and one AAS cycle back when I was around the age of 21. I have not used PH's or AAS since. I was coming off using Erase Pro and Anabeta Elite when the gyno first started. I started taking DIM and Calcium D Glucarate as well as Resveratrol when the gyno first appeared. I went to an endocrinologist and told him about the pain and my past with a little bit of existing gyno. He ordered bloodwork and prescribed me Arimidex 1 mg every Monday and Thusday. I am hesitant to use the Arimidex. I don't want screw my levels up more than they are, and since my days of being young and stupid I haven't used anything to that magnitude. The erase pro and anabeta elite cycle was the first supplements I had really tried in two years. I called the doctor today and am going to pick-up the blood-work tomorrow, but he did tell me over the phone that these were some of my results:

Total T- 477 ng/dl
Free T- 8.7 pg/mL

He said that my estradial counts were normal but I will know more when I pick up the labs tomorrow. I would like to see if anybody has any advice for me, I am worried about my low free testosterone levels, and do not want to start TRT at the age of 27. Should I take the arimidex or try the natural supplements for 6-8 weeks and see if they work. I have been taking them for one week and my nipples are still puffy but very minimal pain. Thanks everybody for your help.
 
Ztm88

Welcome to our site!

We are getting more and more young guys like you.

Did your doctor test for LH and FSH?

I know this is a weird request, but can you take a pic of your nipple area (no face) to see if indeed you have gynecomastia?

I wish you had your actual blood tests to post. Can you ask your doctor's clerk to give you a copy to post here?

2 mg per week of anastrozole is a high dose but it may be needed for a short while to decrease gynecomastia. It is hard to tell without actually seeing your estradiol blood level and pics.

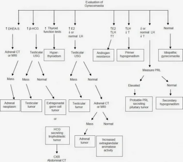
I have read several papers on gynecomastia. The main driver behind it is low T in the presence of high E2 and low DHT. But sometimes guys think they have gyno when in fact all they have is localized fat accumulation in the breast area.

Look at the graphics in this post. The diagnosis of gyno is not as simple as people think. In some cases, it has nothing to do with high E2:

View attachment 1507



Gynecomastia: Clinical evaluation and management
 

Attachments

  • Hormonal evaluation of gynecomastia.webp
    Hormonal evaluation of gynecomastia.webp
    30.3 KB · Views: 705
Was your estradiol measured via the "sensitive" (LC/MS/MS) method as opposed to the "standard" protocol? The former is the only one that is of any value for determining levels in men.
 
Thanks for the replies guys, I definitely feel lumps and my nipples are pretty puffy so I do think it is indeed a case of gynocemastia. As soon as I get my bloodwork tomorrow I will post it on here as well. Pictures below are for you to reference.


IMG_2020.webp
IMG_2022.webp

IMG_2021.webp
 
Yes, that may be gynecomastia. Thanks for posting.

I would start the anastrozole at 1 mg twice per week dose for at least a month. Yes, you will tank your estradiol but that can be resolved after you stop. I would also bring in 100 mg per week of testosterone.
 
Thanks for the reply. I do not have a prescription for testosterone or know how to obtain it. What would be the effects of taking just the anastrozle 1 mg twice per week? Tanking my estradiol will tank my libido and erections correct? I have a girlfriend and really can't afford for that to happen. Thank you for your help.
 
You mentioned an endocrinologist who prescribed the AI. If you feel confident in his abilities you could turn to him for the testosterone. Alternatively, Defy Medical (link from this site) is well qualified to manage your care (I have no affiliation with Defy). You may experience some erectile/libido issues short-term (or you may not). But the use of Anastrozole now may help you overcome this - and avoid surgery down the road.
 
Thanks for the reply. I called the clerk at the endo's office again today. The doctor has yet to review my blood-work but she told me my Estrodial was at a 41 but she did not say if it was a sensitive test or not. Have to wait for the doctor to review my bloodwork. I started taking the arimidex today, and will do so for the next month with hope that this will help me. What usually happens when somebody comes off of taking arimidex standalone? Will my E2 shoot up again and my free test go down?
 
So, let me see if I get this clear since I am a little confused. Your total T was 477 ng/dL and your estradiol was 41 pg/mL. I bet she used the old test (CLIA) instead of the LC/MS sensitive one. If that was the case, your estradiol was not high per se but your T/E ratio was kind of low at 11.6.

Your T/E ratio will increase on anastrozole monotherapy and hopefully your gyno will get better. When you stop anastrozole, your E2 may remain low for weeks and then slowly go back to where it used to be. I have never seen a rebound effect. Gynecomastia may relapse unless your T/E ratio remains high (over 14 at least when you divide ng/dL by pg/mL). This may be accomplished with TRT plus anastrozole.

Also, check your DHT since low DHT is also implicated in gynecomastia.
 
Hey guys just wanted to update you with where I was at. My bloodwork came in and I discussed it with the doctor. The following are the results:

Total Testosterone: 462 ng/dl

Estradiol: 41.2 pg/ml Roche ECLIA methodology


Estrogens Total: 87 pg/ml

Prolactin: 8.2 ng/ml

Free Test: 8.1 pg/ml

TSH: 1.47 uIU/ml

Vitamin D: 46.3 ng/ml

BUN/Creatinine Ratio: 22

He tested a few other things but I don't know if they are relevant, I will scan and upload my bloodwork on Monday. He did not test DHT or LH. I have been on anastrozole for two weeks, I am taking .5 mg twice a week, my endocrinologist said it was fine to start at a dose like that. I feel much better my gynocemastia has improved drastically, I am aware it will still be there and I will probably have surgery but it is not painful or itchy or anything. I am in a much better mood since starting the anastrozole monotherapy and hope that it will continue to improve my situation. I have a follow-up with the Endo in a month, what should I ask him? Anything else I can do right now to improve my situation? Thanks for all your help.
 
Keep taking the AI, part of the change you're feeling is the T:E ratio changing as E2 is going down. I would not be surprised with a test of 41 and taking .5mg 2x per week that at your next test you'll be too low on E2. Educated guess as 1mg total is a high dose.
 
What would be a good way to monitor my estradiol levels to make sure it is not going too low? Now that my gynocemastia symptoms have subsided can I decrease the anastrozole or cease taking it? I have been on it for approximately two weeks.
 
Discounted labs.com, links from this site, provide a full range of tests that one can order for self monitoring. All work is done through LabCorp. A lot of us use them, or other similar services, to follow our progress. Excellent prices/quick turn around. How long did your doctor prescribe the AI?
 
I have a follow up appointment a week from this coming Friday, and he said we would order new labs then and see how I feel. That will be after I have been taking the medication for a month. He prescribed me two months worth of the anastrozole.
 
Ok guys, I got labs done through discount labs and these are the results:

Total Testosterone: 778 ng/ml

Free Testosterone: 12.6 pg/ml

Estradiol: 18.8 pg/ml

This is after two weeks on arimidex at .5 mg twice a week. These labs were taken on Monday. I took .25 mg of arimidex twice this week so I cut my dose in half this week in preparation for my estradiol going down. So I believe that my levels are even lower than 18.8. Should I cease the arimidex? Thank you guys for the guidance I really appreciate it.
 
My gyno has resolved, no pain or itchiness. Still a bit puffy but not nearly like they were. I feel good, much better then I did when the estradiol was a 41. Some slight joint pain.
 
My gyno has resolved, no pain or itchiness. Still a bit puffy but not nearly like they were. I feel good, much better then I did when the estradiol was a 41. Some slight joint pain.

Great news on your response to the AI. How long did your doctor prescribe the Anastrozole? When do you see him again? Was a plan for monitoring/managing E2 on a long-term basis discussed?
 

ExcelMale Newsletter Signup

Online statistics

Members online
4
Guests online
386
Total visitors
390

Latest posts

Beyond Testosterone Podcast

Back
Top